产品简介
多通道同步采集卡;2/1Msps,16位,32/16路同步模拟量输入;8路DIO ;16/4路PFI;4/1路32位多功能计数器
公司简介
本公司是一家专业从事测控产品研发、生产、销售和服务的公司。自主研发的产品包括多种总线数据采集板卡、分布式采集模块、无线通讯数传采集模块、运动控制卡、测控机箱及测控系统、控制器、无风扇工业电脑、工业平板电脑、工业主板等。 1 5 7 2 6 6 04412
展开
产品说明
产品简介:
阿尔泰科技USB2895/2896/2897/2898 是一款多功能数据采集卡。该板卡提供 16/32/16/32 路单端
或差分输入,16 位 ADC 采样精度,灵活的通道转换量程,同时用户可通过多卡级连的
方式扩展通道数量;8 路带缓冲数字 I/O,4/16/4/16 路可编程 I/O 及 1/4/1/4 通道多功能
计数器。
USB2895/2896/2897/2898 的主要应用场合为:电子产品质量检测、信号采集、过程
控制、伺服控制。
产品包装:
打开 USB2895/2896/2897/2898 板卡包装后,用户将会发现如下物品:
USB2895/2896/2897/2898 板卡一个。
阿尔泰科技软件光盘一张,该光盘包括如下内容 :
1)、本公司所有产品驱动程序,用户可在 ACTS3200 文件夹下找到
USB2895/2896/2897/2898 软件安装包。
2)、用户手册(pdf 格式电子版文档)。
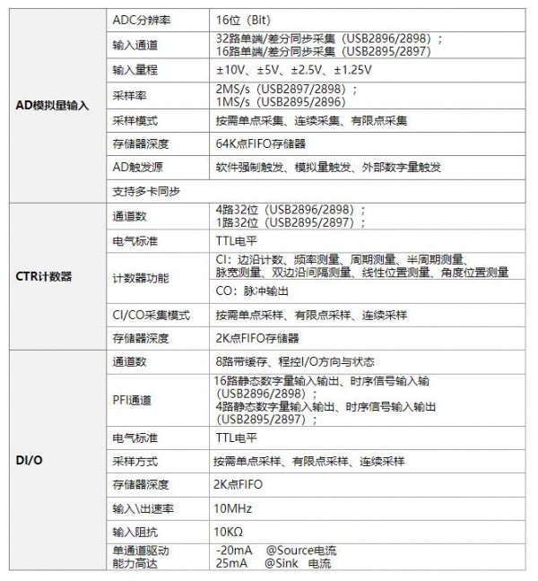
产品参数:

本页产品地址:http://www.geilan.com/sell/show-9375529.html