| 提交询价信息 |
| 发布紧急求购 |
价格:电议
所在地:广东 深圳市
型号:N303-3VR
更新时间:2024-01-31
浏览次数:755
公司地址:深圳市南山区高新区科技南八路2号豪威科技大厦13F
![]()
熊芸(女士) 经理
高凯泰创立于2011年,专注物联网/移动物联网十余年,为客户提供真正的全方位支持和定制化解决方案。 高凯泰坚持“客户、团队合作、积极向上、迎接变化、诚实守信、感恩奉献、结果为王”的企业价值观,秉承着“自强不息,厚德载物”精神,坚持走“为客户创造价值”的发展道路,与合作伙伴一起互惠共赢。 高凯泰提供高性价比产品:工业/军用通讯模组、定位模组、自组网芯片、量子公网集群对讲方案、MCU/IC、数字隔离器、通讯射频天线等。我们能为客户提供可靠、便捷、安全、智能的物联网通信解决方案,也能够根据您的特殊要求提供优解决方案。
• 使命:一站式解决客户的需求
• 愿景:成为一家受人信赖的公司
• 价值观: 成就客户 诚信负责 创新进取 持续改善

产品描述
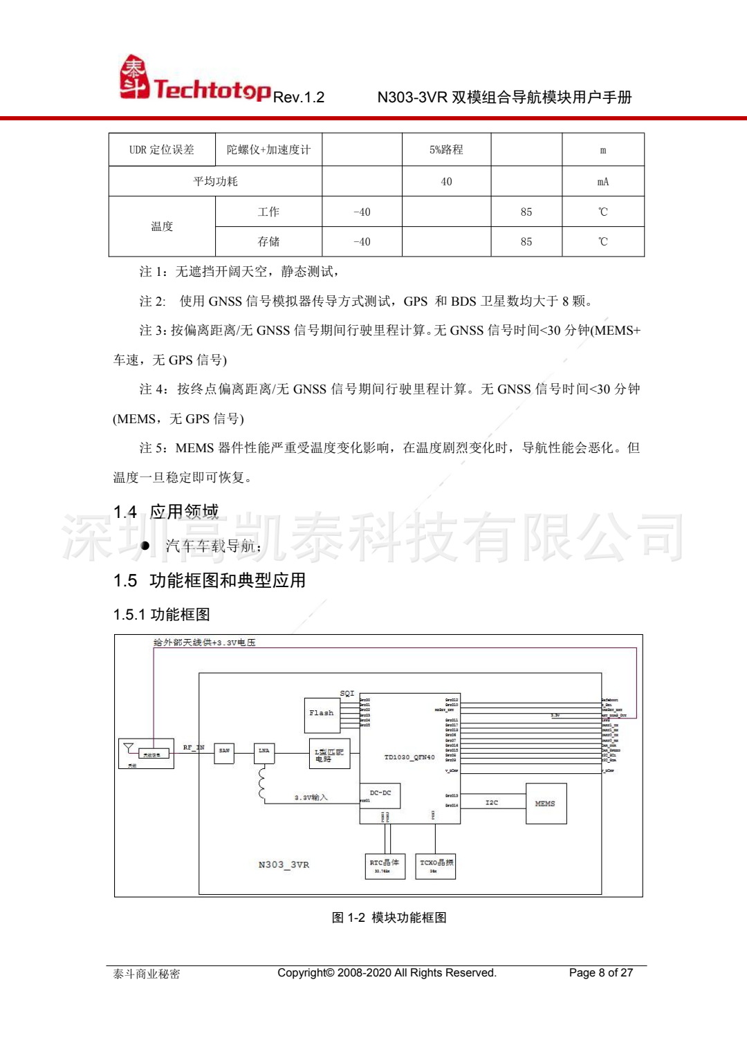
N303-3VR 模块是泰斗微电子科技有限公司推出的一款支持BDS/GPS 双模卫星
导航定位+MEMS 惯性导航的组合导航模块。模块内部集成了泰斗自主研发的车规
SOC 基带+射频一体芯片TD1030,MEMS 器件,为汽车提供了连续、无盲区、高品
质、高性能、抗干扰强、低功耗的定位导航解决方案。
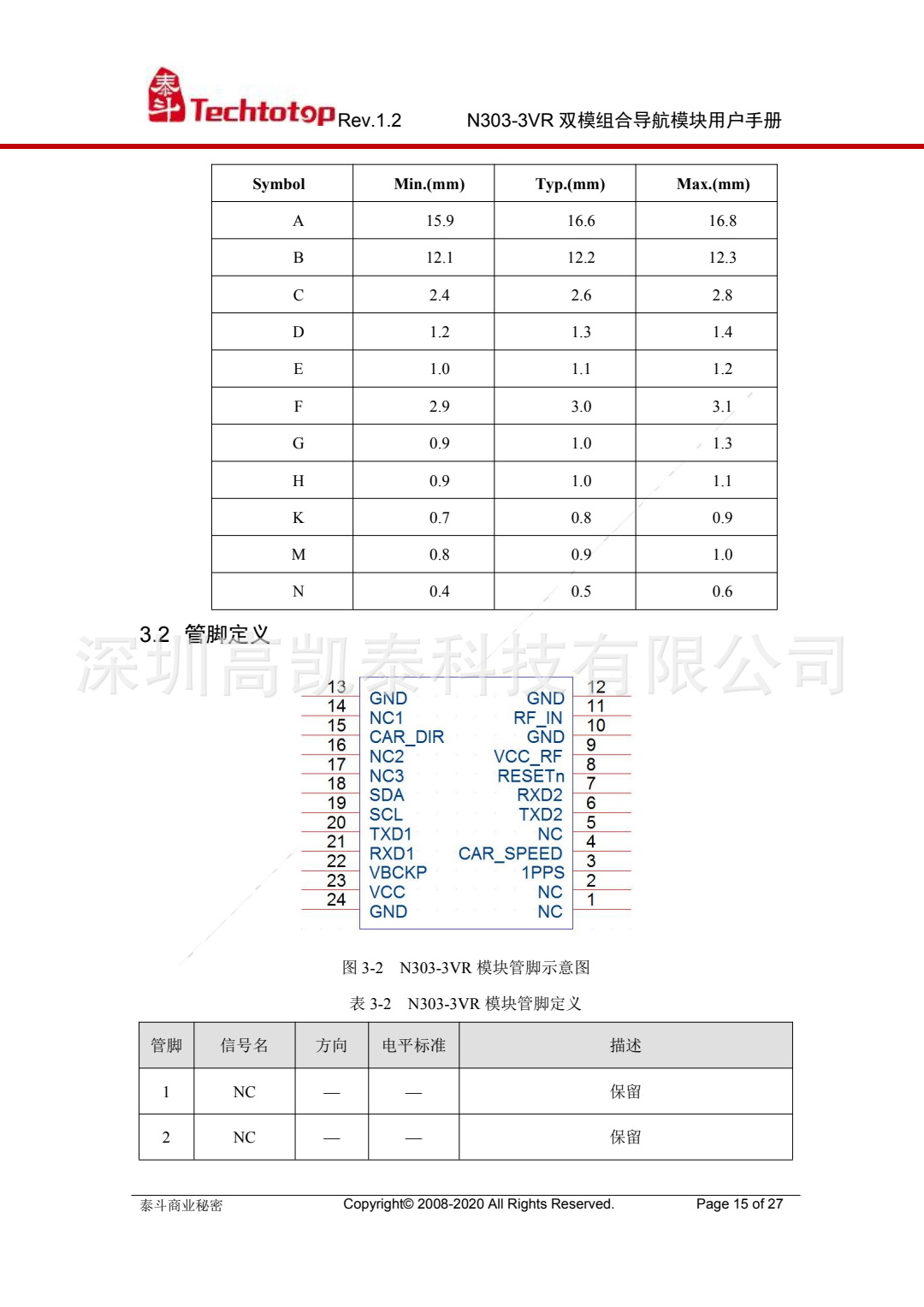
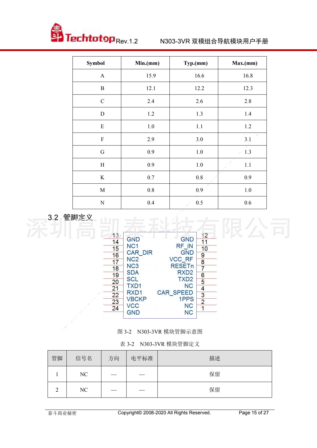
N303-3VR 模块尺寸为16.6mm x 12.2mm x 2.6mm,满足定位终端产品设计时
对模块体积缩减的需求,TD1030 芯片符合AEC-Q100 认证,模块生产符合IATF16949,
模块可靠性测试符合ISO 16750。模块采用24pin 邮票孔封装,满足定位终端产
品生产时对模块快速贴装的需求。
N303-3VR 内部集成电源管理功能,内置SAW+LNA。
产品特性
24pin邮票孔封装,尺寸16.6mm x 12.2mm x 2.6mm
支持BDS B1/GPS L1频点
支持惯性组合导航
支持车速信息输入,同时支持ADR和UDR
支持地图信息匹配
支持Sensor原始数据输出
主芯片1030通过AEC-Q100认证
具有备份电源输入接口,支持热启动
支持外部复位
平均功耗最大50mA@3.3V
宽电压输入范围,2.8~3.6 V
高定位精度、定位连续无盲区
集成度高,外围应用电路简单
生产流程符合IATF 16949
模块可靠性测试符合ISO 16750


























免责声明:以上所展示的[N303-3VR 泰斗 N303-3VR BDS/GPS 双模卫星组合导航模块 ]信息由会员[深圳高凯泰科技有限公司]自行提供,内容的真实性、准确性和合法性由发布会员负责。