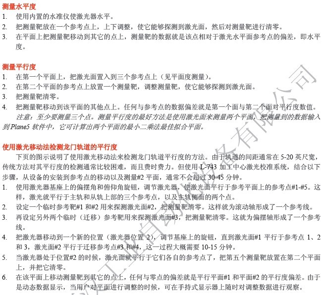
| 提交询价信息 |
| 发布紧急求购 |
价格:电议
所在地:上海
型号:
更新时间:2014-06-12
浏览次数:2122
公司地址:www.bedhang.com
![]()
李经理(先生)
![]() |
![]() |
![]() |
| 机床等垂直度(X-Y、X-Z、Y-Z) | 滚压成型机垂直度 | T型导轨直线度 |
![]() |
![]() |
![]() |
| 辊轴类平行度 | 各种机械类面的平面度 | 各种立面的平行度 |
![]() |
![]() |
![]() |
| 各种法兰平面度 | 导轨平行度 | 船舶行业打标线 |
|
重 量
|
激光器:3.1 kg
电池盒:0.45 kg
基座:4.54 kg
|
|
材 质
|
激光器:铝和不锈钢
基座:铝
|
|
激光类型
|
可见二管,波长670nM,光束直径4.06mm,安全等级II级(扫描时为I级)
|
|
激光功耗
|
<1mw/束
|
|
光束稳定性
|
位移:0.005mm/小时/ºC
角度:0.36 角秒/小时/ºC
|
|
光束直线度
|
空气噪声中0.001mm/M±0.0025mm
|
|
激光面平面度
|
180°/360°扫描时:0.0025 mm/M +/- 0.0025 mm
90°扫描时:0.001 mm/M +/- 0.0013 mm
|
|
激光面垂直度
|
上部激光面对侧面激光面的垂直度:1角秒(0.005mm/M)
上部激光面对背部激光面的垂直度:1角秒(0.005mm/M)
侧部激光面对背部激光面的垂直度:3角秒(0.015mm/M)
|
|
工作范围
|
每个扫描平面的工作半径是30.5m
|
|
工作状态
|
每个扫描平面可以单独使用,也可以组合使用
|
|
电 源
|
9V直流外部盒装电源(4节电池)或115V交流电源转接器
|
|
水准仪
|
2个发光水准仪,精度为2角秒(0.01mm/M)
使用分裂棱镜时精度可达到1角秒(0.005 mm/M)
|
|
基座角度调整范围
|
粗调:+/- 1.5º
细调:+/- 0.15º
|
|
基座调整分辨率
|
粗调:1.7角秒(0.25 mm/30.5M)
细调:0.17角秒(0.025 mm/30.5M)
|






免责声明:以上所展示的[ 机床垂直度检测仪L-743]信息由会员[上海贝丁汉工业自动化设备有限公司]自行提供,内容的真实性、准确性和合法性由发布会员负责。